【轉載】十四五規劃發布,這些內容與水泥領域密切相關
發布時間:2021-03-24 01:59:08
展望2035 年,我國將基本實現社會主義現代化。經濟實力、科技實力、綜合國力將大幅躍升,經濟總量和城鄉居民人均收入將再邁上新的大臺階,關鍵核心技術實現重大突破,進入創新型國家前列。基本實現新型工業化、信息化、城鎮化、農業現代化,建成現代化經濟體系。基本實現國家治理體系和治理能力現代化,人民平等參與、平等發展權利得到充分保障,基本建成法治國家、法治政府、法治社會。建成文化強國、教育強國、人才強國、體育強國、健康中國,國民素質和社會文明程度達到新高度,國家文化軟實力顯著增強。廣泛形成綠色生產生活方式,碳排放達峰后穩中有降,生態環境根本好轉,美麗中國建設目標基本實現。形成對外開放新格局,參與國際經濟合作和競爭新優勢明顯增強。人均國內生產總值達到中等發達國家水平,中等收入群體顯著擴大,基本公共服務實現均等化,城鄉區域發展差距和居民生活水平差距顯著縮小。平安中國建設達到更高水平,基本實現國防和軍隊現代化。人民生活更加美好,人的全面發展、全體人民共同富裕取得更為明顯的實質性進展。
2、“十四五”時期經濟社會發展主要目標
——經濟發展取得新成效。發展是解決我國一切問題的基礎和關鍵,發展必須堅持新發展理念,在質量效益明顯提升的基礎上實現經濟持續健康發展,增長潛力充分發揮,國內生產總值年均增長保持在合理區間、各年度視情提出,全員勞動生產率增長高于國內生產總值增長,國內市場更加強大,經濟結構更加優化,創新能力顯著提升,全社會研發經費投入年均增長7%以上、力爭投入強度高于“十三五”時期實際,產業基礎高級化、產業鏈現代化水平明顯提高,農業基礎更加穩固,城鄉區域發展協調性明顯增強,常住人口城鎮化率提高到65%,現代化經濟體系建設取得重大進展。
——生態文明建設實現新進步。國土空間開發保護格局得到優化,生產生活方式綠色轉型成效顯著,能源資源配置更加合理、利用效率大幅提高,單位國內生產總值能源消耗和二氧化碳排放分別降低13.5%、18%,主要污染物排放總量持續減少,森林覆蓋率提高到24.1%,生態環境持續改善,生態安全屏障更加牢固,城鄉人居環境明顯改善。

3、推動制造業優化升級
深入實施智能制造和綠色制造工程,發展服務型制造新模式,推動制造業高端化智能化綠色化。培育先進制造業集群,推動集成電路、航空航天、船舶與海洋工程裝備、機器人、先進軌道交通裝備、先進電力裝備、工程機械、高端數控機床、醫藥及醫療設備等產業創新發展。改造提升傳統產業,推動石化、鋼鐵、有色、建材等原材料產業布局優化和結構調整,擴大輕工、紡織等優質產品供給,加快化工、造紙等重點行業企業改造升級,完善綠色制造體系。深入實施增強制造業核心競爭力和技術改造專項,鼓勵企業應用先進適用技術、加強設備更新和新產品規模化應用。建設智能制造示范工廠,完善智能制造標準體系。深入實施質量提升行動,推動制造業產品“增品種、提品質、創品牌”。
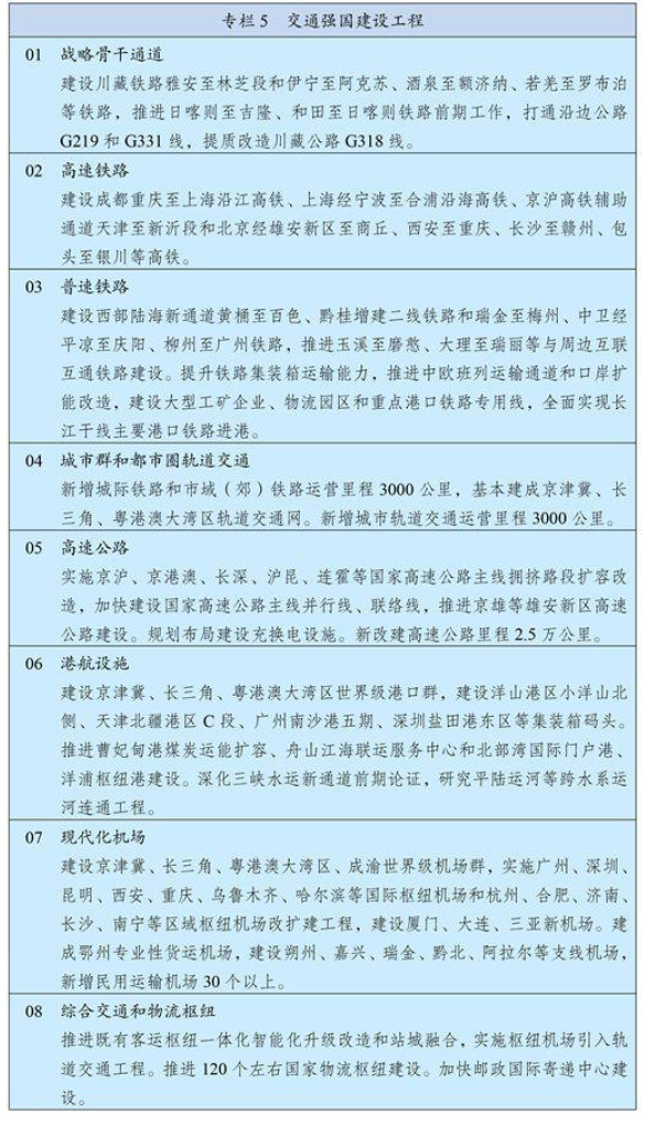
4、加快建設交通強國
建設現代化綜合交通運輸體系,推進各種運輸方式一體化融合發展,提高網絡效應和運營效率。完善綜合運輸大通道,加強出疆入藏、中西部地區、沿江沿海沿邊戰略骨干通道建設,有序推進能力緊張通道升級擴容,加強與周邊國家互聯互通。構建快速網,基本貫通“八縱八橫”高速鐵路,提升國家高速公路網絡質量,加快建設世界級港口群和機場群。完善干線網,加快普速鐵路建設和既有鐵路電氣化改造,優化鐵路客貨布局,推進普通國省道瓶頸路段貫通升級,推動內河高等級航道擴能升級,穩步建設支線機場、通用機場和貨運機場,積極發展通用航空。加強郵政設施建設,實施快遞“進村進廠出海”工程。推進城市群都市圈交通一體化,加快城際鐵路、市域(郊)鐵路建設,構建高速公路環線系統,有序推進城市軌道交通發展。提高交通通達深度,推動區域性鐵路建設,加快沿邊抵邊公路建設,繼續推進“四好農村路”建設,完善道路安全設施。構建多層級、一體化綜合交通樞紐體系,優化樞紐場站布局、促進集約綜合開發,完善集疏運系統,發展旅客聯程運輸和貨物多式聯運,推廣全程“一站式”、“一單制”服務。推進中歐班列集結中心建設。深入推進鐵路企業改革,全面深化空管體制改革,推動公路收費制度和養護體制改革。

5、提高國際雙向投資水平
堅持引進來和走出去并重,以高水平雙向投資高效利用全球資源要素和市場空間,完善產業鏈供應鏈保障機制,推動產業競爭力提升。更大力度吸引和利用外資,有序推進電信、互聯網、教育、文化、醫療等領域相關業務開放。全面優化外商投資服務,加強外商投資促進和保護,發揮重大外資項目示范效應,支持外資加大中高端制造、高新技術、傳統制造轉型升級、現代服務等領域和中西部地區投資,支持外資企業設立研發中心和參與承擔國家科技計劃項目。鼓勵外資企業利潤再投資。堅持企業主體,創新境外投資方式,優化境外投資結構和布局,提升風險防范能力和收益水平。完善境外生產服務網絡和流通體系,加快金融、咨詢、會計、法律等生產性服務業國際化發展,推動中國產品、服務、技術、品牌、標準走出去。支持企業融入全球產業鏈供應鏈,提高跨國經營能力和水平。引導企業加強合規管理,防范化解境外政治、經濟、安全等各類風險。推進多雙邊投資合作機制建設,健全促進和保障境外投資政策和服務體系,推動境外投資立法。
6、推進產業數字化轉型
實施“上云用數賦智”行動,推動數據賦能全產業鏈協同轉型。在重點行業和區域建設若干國際水準的工業互聯網平臺和數字化轉型促進中心,深化研發設計、生產制造、經營管理、市場服務等環節的數字化應用,培育發展個性定制、柔性制造等新模式,加快產業園區數字化改造。深入推進服務業數字化轉型,培育眾包設計、智慧物流、新零售等新增長點。

7、強化競爭政策基礎地位
堅持鼓勵競爭、反對壟斷,完善競爭政策框架,構建覆蓋事前、事中、事后全環節的競爭政策實施機制。統籌做好增量審查與存量清理,強化公平競爭審查制度的剛性約束,完善公平競爭審查細則,持續清理廢除妨礙全國統一市場和公平競爭的規定及做法。完善市場競爭狀況評估制度,建立投訴舉報和處理回應機制。加大反壟斷和反不正當競爭執法司法力度,防止資本無序擴張。推進能源、鐵路、電信、公用事業等行業競爭性環節市場化改革,放開競爭性業務準入,進一步引入市場競爭機制,加強對自然壟斷業務的監管。
8、推進監管能力現代化
健全以“雙隨機、一公開”監管和“互聯網+監管”為基本手段、以重點監管為補充、以信用監管為基礎的新型監管機制,推進線上線下一體化監管。嚴格市場監管、質量監管、安全監管,加強對食品藥品、特種設備和網絡交易、旅游、廣告、中介、物業等的監管,強化要素市場交易監管,對新產業新業態實施包容審慎監管。深化市場監管綜合行政執法改革,完善跨領域跨部門聯動執法、協同監管機制。深化行業協會、商會和中介機構改革。加強社會公眾、新聞媒體監督。

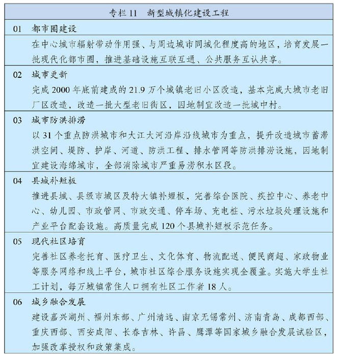
9、提升鄉村基礎設施和公共服務水平
以縣域為基本單元推進城鄉融合發展,強化縣城綜合服務能力和鄉鎮服務農民功能。健全城鄉基礎設施統一規劃、統一建設、統一管護機制,推動市政公用設施向郊區鄉村和規模較大中心鎮延伸,完善鄉村水、電、路、氣、郵政通信、廣播電視、物流等基礎設施,提升農房建設質量。推進城鄉基本公共服務標準統一、制度并軌,增加農村教育、醫療、養老、文化等服務供給,推進縣域內教師醫生交流輪崗,鼓勵社會力量興辦農村公益事業。提高農民科技文化素質,推動鄉村人才振興。

10、推動城市群一體化發展
以促進城市群發展為抓手,全面形成“兩橫三縱”城鎮化戰略格局。優化提升京津冀、長三角、珠三角、成渝、長江中游等城市群,發展壯大山東半島、粵閩浙沿海、中原、關中平原、北部灣等城市群,培育發展哈長、遼中南、山西中部、黔中、滇中、呼包鄂榆、蘭州-西寧、寧夏沿黃、天山北坡等城市群。建立健全城市群一體化協調發展機制和成本共擔、利益共享機制,統籌推進基礎設施協調布局、產業分工協作、公共服務共享、生態共建環境共治。優化城市群內部空間結構,構筑生態和安全屏障,形成多中心、多層級、多節點的網絡型城市群

11、推進新型城市建設
順應城市發展新理念新趨勢,開展城市現代化試點示范,建設宜居、創新、智慧、綠色、人文、韌性城市。提升城市智慧化水平,推行城市樓宇、公共空間、地下管網等“一張圖”數字化管理和城市運行一網統管。科學規劃布局城市綠環綠廊綠楔綠道,推進生態修復和功能完善工程,優先發展城市公共交通,建設自行車道、步行道等慢行網絡,發展智能建造,推廣綠色建材、裝配式建筑和鋼結構住宅,建設低碳城市。保護和延續城市文脈,杜絕大拆大建,讓城市留下記憶、讓居民記住鄉愁。建設源頭減排、蓄排結合、排澇除險、超標應急的城市防洪排澇體系,推動城市內澇治理取得明顯成效。增強公共設施應對風暴、干旱和地質災害的能力,完善公共設施和建筑應急避難功能。加強無障礙環境建設。拓展城市建設資金來源渠道,建立期限匹配、渠道多元、財務可持續的融資機制。
12、完善住房市場體系和住房保障體系
堅持房子是用來住的、不是用來炒的定位,加快建立多主體供給、多渠道保障、租購并舉的住房制度,讓全體人民住有所居、職住平衡。堅持因地制宜、多策并舉,夯實城市政府主體責任,穩定地價、房價和預期。建立住房和土地聯動機制,加強房地產金融調控,發揮住房稅收調節作用,支持合理自住需求,遏制投資投機性需求。加快培育和發展住房租賃市場,有效盤活存量住房資源。

13、加快推動京津冀協同發展
緊抓疏解北京非首都功能“牛鼻子”,構建功能疏解政策體系,實施一批標志性疏解項目。高標準高質量建設雄安新區,加快啟動區和起步區建設,推動管理體制創新。高質量建設北京城市副中心,促進與河北省三河、香河、大廠三縣市一體化發展。推動天津濱海新區高質量發展,支持張家口首都水源涵養功能區和生態環境支撐區建設。提高北京科技創新中心基礎研究和原始創新能力,發揮中關村國家自主創新示范區先行先試作用,推動京津冀產業鏈與創新鏈深度融合。基本建成軌道上的京津冀,提高機場群港口群協同水平。深化大氣污染聯防聯控聯治,強化華北地下水超采及地面沉降綜合治理。

14、全面推動長江經濟帶發展
堅持生態優先、綠色發展和共抓大保護、不搞大開發,協同推動生態環境保護和經濟發展,打造人與自然和諧共生的美麗中國樣板。持續推進生態環境突出問題整改,推動長江全流域按單元精細化分區管控,實施城鎮污水垃圾處理、工業污染治理、農業面源污染治理、船舶污染治理、尾礦庫污染治理等工程。深入開展綠色發展示范,推進赤水河流域生態環境保護。實施長江十年禁漁。圍繞建設長江大動脈,整體設計綜合交通運輸體系,疏解三峽樞紐瓶頸制約,加快沿江高鐵和貨運鐵路建設。發揮產業協同聯動整體優勢,構建綠色產業體系。保護好長江文物和文化遺產
15、積極穩妥推進粵港澳大灣區建設
加強粵港澳產學研協同發展,完善廣深港、廣珠澳科技創新走廊和深港河套、粵澳橫琴科技創新極點“兩廊兩點”架構體系,推進綜合性國家科學中心建設,便利創新要素跨境流動。加快城際鐵路建設,統籌港口和機場功能布局,優化航運和航空資源配置。深化通關模式改革,促進人員、貨物、車輛便捷高效流動。擴大內地與港澳專業資格互認范圍,深入推進重點領域規則銜接、機制對接。便利港澳青年到大灣區內地城市就學就業創業,打造粵港澳青少年交流精品品牌。

16、提升長三角一體化發展水平
瞄準國際先進科創能力和產業體系,加快建設長三角G60 科創走廊和沿滬寧產業創新帶,提高長三角地區配置全球資源能力和輻射帶動全國發展能力。加快基礎設施互聯互通,實現長三角地級及以上城市高鐵全覆蓋,推進港口群一體化治理。打造虹橋國際開放樞紐,強化上海自貿試驗區臨港新片區開放型經濟集聚功能,深化滬蘇浙皖自貿試驗區聯動發展。加快公共服務便利共享,優化優質教育和醫療衛生資源布局。推進生態環境共保聯治,高水平建設長三角生態綠色一體化發展示范區。


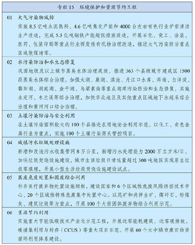
17、持續改善環境質量
深入打好污染防治攻堅戰,建立健全環境治理體系,推進精準、科學、依法、系統治污,協同推進減污降碳,不斷改善空氣、水環境質量,有效管控土壤污染風險。深入開展污染防治行動,持續改善京津冀及周邊地區、汾渭平原、長三角地區空氣質量,因地制宜推動北方地區清潔取暖、工業窯爐治理、非電行業超低排放改造,加快揮發性有機物排放綜合整治,氮氧化物和揮發性有機物排放總量分別下降10%以上。
18、全面提升環境基礎設施水平
構建集污水、垃圾、固廢、危廢、醫廢處理處置設施和監測監管能力于一體的環境基礎設施體系,形成由城市向建制鎮和鄉村延伸覆蓋的環境基礎設施網絡。推進城鎮污水管網全覆蓋,開展污水處理差別化精準提標,推廣污泥集中焚燒無害化處理,城市污泥無害化處置率達到90%
19、積極應對氣候變化
落實2030 年應對氣候變化國家自主貢獻目標,制定2030 年前碳排放達峰行動方案。完善能源消費總量和強度雙控制度,重點控制化石能源消費。實施以碳強度控制為主、碳排放總量控制為輔的制度,支持有條件的地方和重點行業、重點企業率先達到碳排放峰值。提升生態系統碳匯能力。錨定努力爭取2060 年前實現碳中和,采取更加有力的政策和措施。
20、大力發展綠色經濟
堅決遏制高耗能、高排放項目盲目發展,推動綠色轉型實現積極發展。壯大節能環保、清潔生產、清潔能源、生態環境、基礎設施綠色升級、綠色服務等產業,推廣合同能源管理、合同節水管理、環境污染第三方治理等服務模式。推動煤炭等化石能源清潔高效利用,推進鋼鐵、石化、建材等行業綠色化改造,加快大宗貨物和中長途貨物運輸“公轉鐵”、“公轉水”。

